Cooks Arm - Core - DAO - JPA
Cooks Arm Main
>
Cooks Arm - Core - DAO - JPA
>
Last Published
: 2011-10-20
|
Version
: 1.0.0.0003-SNAPSHOT
Overview
Overview
Design
Project Documentation
Project Information
Project Reports
Design
Entity Recipe Domain Model Diagram - JPA Annotated Classes
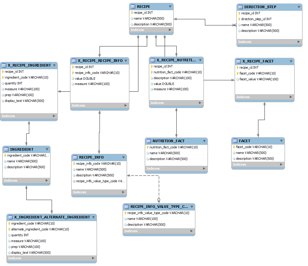
Entity Recipe E-R Diagram - Database Tables
Entity Recipe Domain Model Diagram - JPA Annotated Classes
Entity Recipe Domain E-R Diagram - Database Tables -